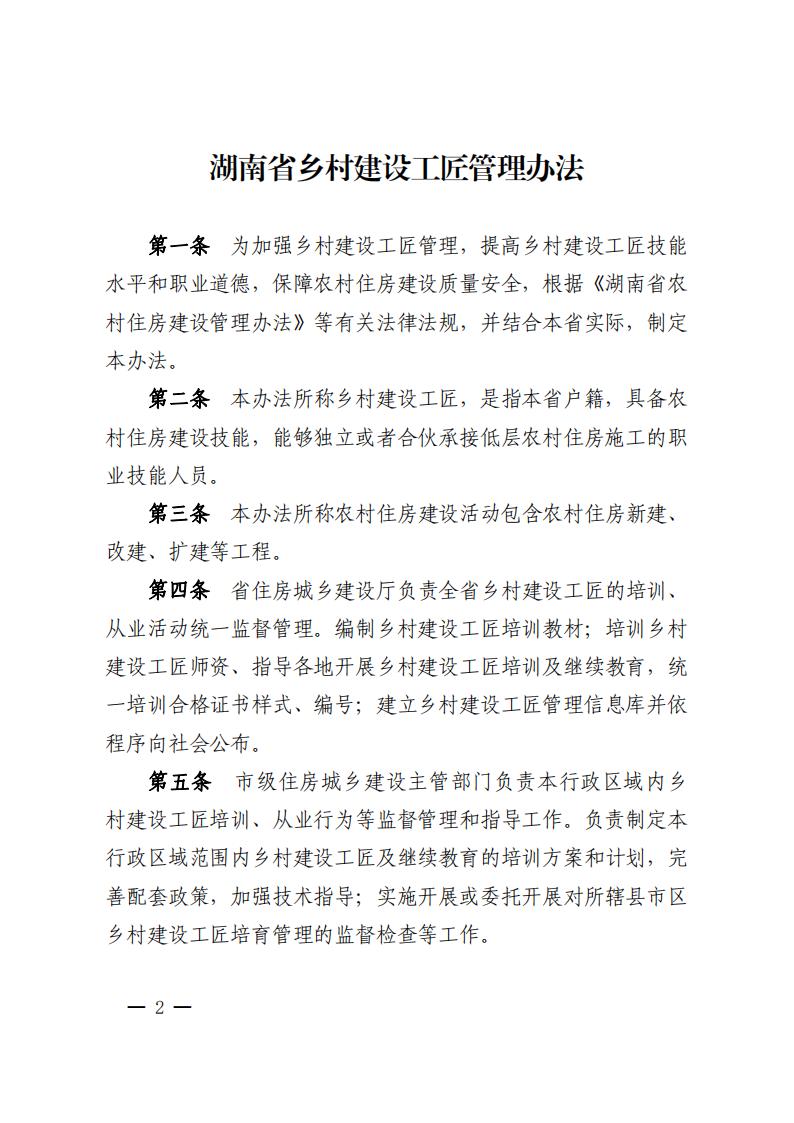
湖南万达>政策法规2022年09月16日
网站信息来源:http://zjt.hunan.gov.cn/zjt/zcwjian/202211/t20221101_29112606.html
我司开展2022年度消防演练和应急救护培训
2022-10-25
喜迎二十大,献血践初心;惠及你我他,公益靠大家!
2022-09-23
一岁一礼,集体庆生丨湖南万达二季度集体生日会
2022-06-28
文明创建丨湖南万达积极开展创城志愿服务活动
2022-06-12
超越期待,迎“篮”而上!我司开展工作学习交流会暨篮球友谊赛!
2022-05-26
湖南万达丨精专执业、诚信服务人员五四表彰通报!
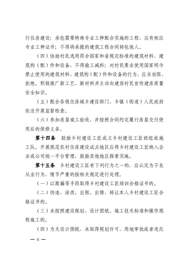
2022-05-04
强机制 练内功丨我司启动咨询服务业务“每月一学”活动
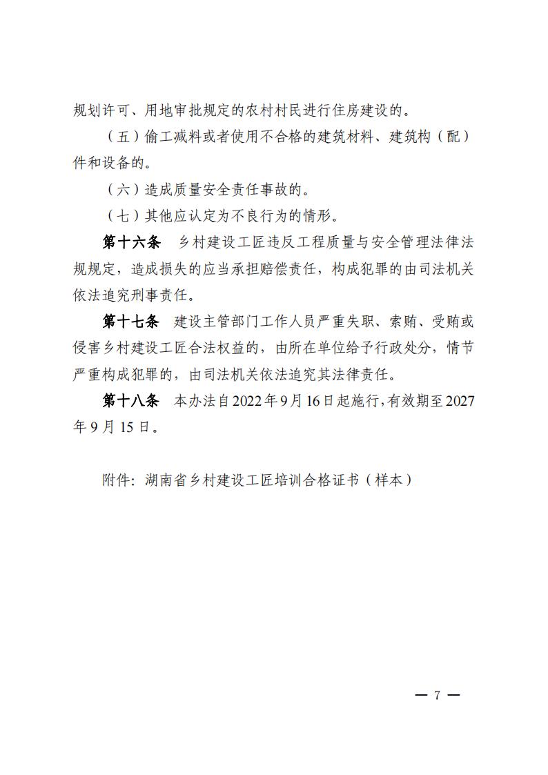
2022-04-12
湖南万达丨2022年清明节文明祭扫倡议书
2022-04-02
我司开展丰富多彩的庆“三·八妇女节”系列活动
2022-03-08
拓路前行,共创未来丨2021年总结表彰暨2022动员大会
2022-02-27